招生广告
您的位置:招生网首页 >> 考试政策 >> 详细信息

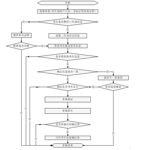
山东省2015年普通高考报名现场确认信息 采集工作流程及要求

2014/11/14 13:57:00 114招生网 【 】  

一、现场确认信息采集工作流程

 

查看原图

  二、现场信息采集基本要求

1.考生姓名或其它信息中如有汉字库中不能找到的汉字,以大写拼音字母(半角)代替,县招办现场确认时根据身份证确认信息进行登记备案。

2.考生身份证需使用第二代身份证,不能出具第二代身份证的需出具公安部门的证明,并说明未能办理的原因。

3.采集指纹以右手食指指纹为首选,如不能采集右手食指可依次选择左手食指、右手中指、右手拇指等其它手指,但须在县招办进行登记说明。如不能采集指纹亦须在县招办进行登记说明原因。

4.考生照片必须进行现场采集,不使用身份证照片。照片要求长、宽比为4∶3,像素数480×360,头像部分占照片面积2/3以上,采用JPEG格式存储。

院校推荐更多

欢迎考生家长进入院校推荐查询咨询各类院校,为考生准确填报院校录取志愿作准备。

关于我们 | 会员服务 | 广告招商 | 友情链接 | 联系我们 | 站点留言 |

版权所有 © 114招生网 - 2025高考-中考-成考-自考-招生-知名招生考试信息门户网!
地址:北京市东城区胜古中路1号蓝宝商务大厦402  邮编:100029
电话:010-80788512  传真:010-80788512
ICP备案号:京ICP备12024748号-5 [ 66.40625]

京公网安备 11010102005597号